士蘭微電子推出了內置大功率MOSFET的SSR反激電源管理芯片SDH8666Q系列,該系列產品是士蘭微電子新一代SSR反激控制芯片,采用了自有專利EHSOP5貼片封裝,內置高壓大功率MOSFET,可廣泛適用于36W適配器或48W開放環(huán)境,包括通用適配器、快充、顯示器和平板電視等。系列產品包括:

士蘭微電子此次推出的SDH8666Q系列產品有諸多優(yōu)勢:產品采用自有專利EHSOP5貼片封裝,更適于自動化生產;封裝厚度僅為1.6mm,是TO252封裝的2/3,對外殼溫升影響更??;Rthja為60℃/W,與TO252相當,而Rthjc僅為1.05℃/W,是TO252封裝的1/2,更有利于散熱。封裝效果如下圖所示:

▲EHSOP5 ▲TO252

▲EHSOP5 ▲TO252

▲EHSOP5 ▲TO252
此外,該系列產品內置了專利高壓EDMOS,也采用了專利高壓啟動控制電路,省略傳統(tǒng)電路的啟動電阻,待機功耗低至40mW,具有快速啟動,輕載高效等優(yōu)點。在啟動過程中采用高壓耗盡型MOSFET進行高壓充電,芯片啟動后高壓啟動控制器控制該MOSFET關斷,相比其他高壓啟動方式可靠性更高,更易通過雷擊浪涌測試。
全系列產品滿足CoC V5 Tier 2能效,采用了QR+PWM+PFM+Burst Mode控制模式。其中,產品優(yōu)化了QR模式抖頻控制,在系統(tǒng)工作于CCM或QR模式時采用不同的抖頻策略,優(yōu)化抖頻控制,降低系統(tǒng)EMI噪聲。QR模式下,采用優(yōu)化抖頻后的IC比無抖頻IC的傳導噪聲低5dB左右。
值得注意的是,該系列產品具有VCC HOLD功能,防止輕載或動態(tài)切換時芯片欠壓重啟,產品還具有完善的保護功能,包括VCC OVP, OCP, OTP, Brown In/Brown Out,輸出OVP,原邊電流采樣電阻短路保護,輸出短路保護,副邊整流管短路保護等。目前該系列電路已經大批量銷售,獲得了市場的青睞。
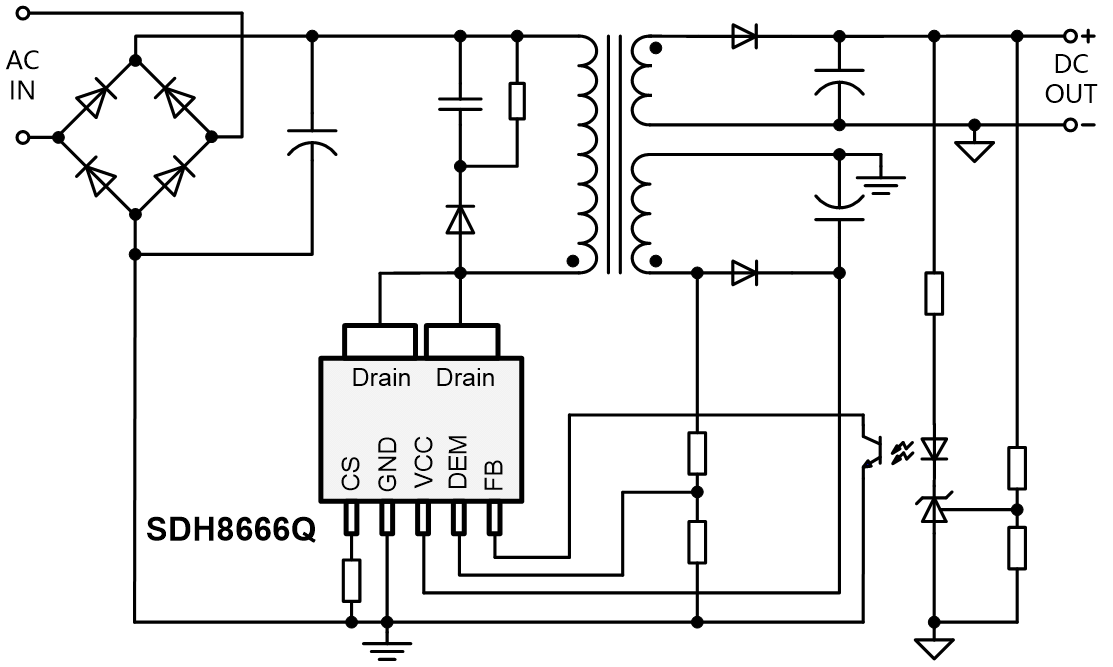
SDH8666Q(內置高壓啟動電路)和SD8666QS的典型應用分別如下圖所示:


12V/3A DEMO(75mm*45mm*23mm)效果如下圖所示:


